Transforming Waste into Sustainable Resources
PT Centra Rekayasa Enviro (PT CRE) menghadirkan solusi rekayasa berteknologi tinggi untuk memulihkan nilai dari residu pembakaran limbah padat maupun abu sisa pembakaran batubara dan biomassa.
Melalui sistem IBA & FABA Recycling System, PT CRE mengubah Incinerator Bottom Ash (IBA) dan Fly Ash Bottom Ash (FABA) dari PLTU dan boiler industri menjadi bahan baku baru yang bernilai ekonomi sekaligus ramah lingkungan.
Teknologi ini menjadi bagian dari komitmen PT CRE untuk memperkuat prinsip waste-to-resource dalam industri energi dan pengelolaan limbah, mendukung implementasi Ekonomi Sirkular serta target Net Zero Emission 2060.
Konsep dan Prinsip Teknologi
Baik abu dasar insinerator maupun abu sisa PLTU mengandung mineral anorganik, silikat, dan logam berat yang masih bernilai tinggi—terutama Fe, Al, Cu, Zn, Ti, Cr, Mn, Ca, Si.
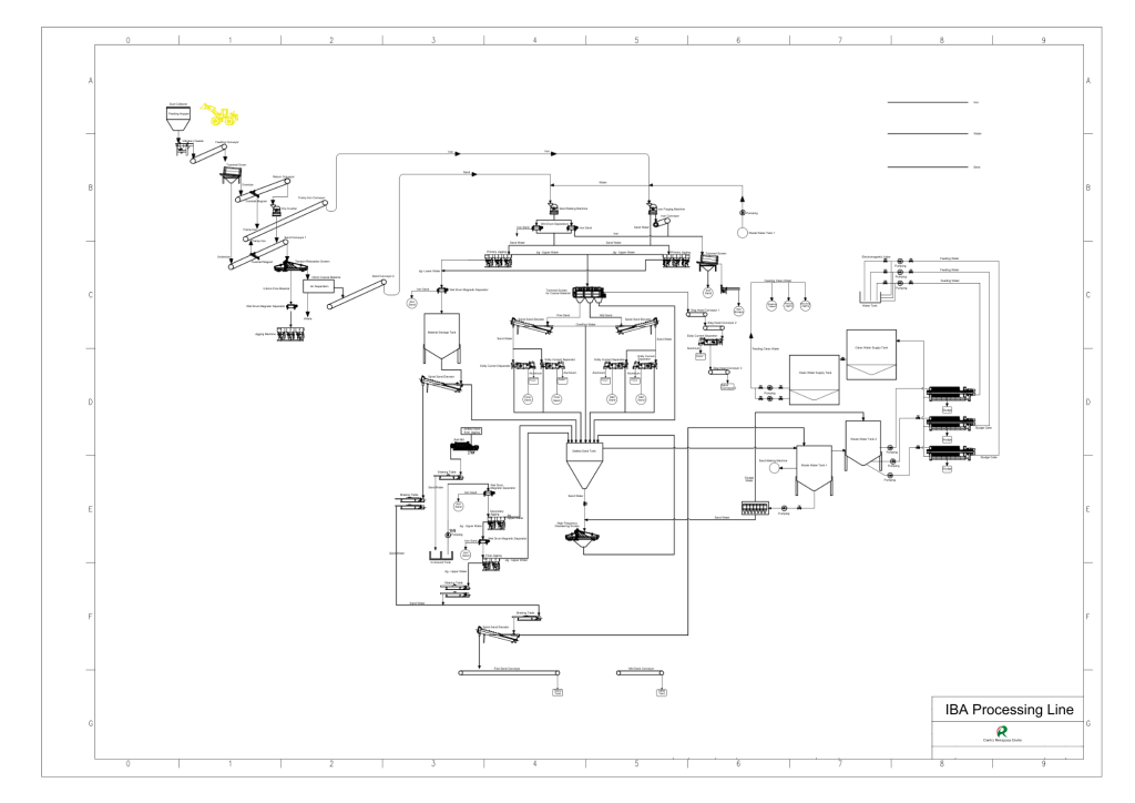
Alih-alih dibuang ke landfill, PT CRE menerapkan sistem multi-stage resource recovery yang memadukan proses mekanis, magnetik, gravitasi, dan elektromagnetik untuk mengekstraksi logam serta memurnikan material menjadi environmental sand yang aman untuk konstruksi.

Sistem ini memadukan proses mekanis, gravitasi, magnetik, dan elektromagnetik untuk memisahkan material secara bertahap hingga mencapai tingkat kemurnian tinggi dan menghasilkan bahan baku konstruksi ramah lingkungan.
Tahapan Proses Teknologi IBA & FABA Recycling

Tahapan Proses Rekayasa

- Feeding & Screening
Abu IBA/FABA dimasukkan ke feeding system dan disaring melalui cylinder screen untuk mengelompokkan partikel berdasarkan ukuran.
Fraksi kasar dihancurkan dengan crusher agar seragam sebelum proses pemisahan. - Magnetic Separation (Ferrous Recovery)
Logam Fe, Ti, Mn, Cr dipisahkan melalui sistem over-belt dan wet drum magnetic separator.
Proses magnetik basah (wet magnetic process) efektif untuk material lembab seperti bottom ash PLTU maupun residu insinerator. - Eddy Current Separation (Non-Ferrous Recovery)
Logam Al, Cu, Zn dipisahkan dengan eddy current separator yang menghasilkan gaya tolakan elektromagnetik sehingga logam konduktif terlempar dari aliran non-logam.
Dengan rotor eksentrik, efisiensi pemisahan dapat mencapai ± 98 % untuk aluminium dan tembaga. - Density Separation & Jigging Machine
Untuk campuran logam berat atau material berukuran menengah-halus, digunakan jigging machine yang bekerja berdasarkan perbedaan densitas. - Desliming & Sedimentation System
Fraksi halus (fly ash) diproses dengan sistem pemisahan basah yang mencakup desliming screen, spiral sand retrieval, dan sedimentation tank.
Air proses diregenerasi dalam closed loop water circuit sehingga operasi zero wastewater discharge. - Final Refinement & Product Output
- Environmental Sand / Pozzolanic Aggregate – stabil secara kimia, dapat digunakan untuk paving block, bata tanpa pembakaran, dan bahan aditif semen.
- Ferrous Metals (Fe, Ti, Mn, Cr) – hasil pemisahan magnetik untuk daur ulang logam.
- Non-Ferrous Metals (Al, Cu, Zn) – hasil pemisahan eddy current dengan nilai jual tinggi.
- Inert Residue – partikel non-logam yang dinetralkan secara kimia, aman sebagai bahan pengisi konstruksi.
Integrasi Proses Teknis & Komersial

Studi di Tiongkok (2024) menunjukkan bahwa dengan mengolah 150 ton fraksi kasar IBA per hari, sistem IBA Recycling dapat memulihkan 0,166 % aluminium, atau sekitar 0,249 ton (249 kg) aluminium/hari.
Dengan harga aluminium global sekitar USD 1.528/ton, pendapatan kotor yang dapat dihasilkan mencapai USD 380,5 per hari.

Dari sisi energi, konsumsi listrik unit hanya 14,2 kW, sehingga dengan operasi 10 jam/hari kebutuhan energi harian sekitar 142 kWh (biaya ± USD 29,8/hari pada tarif 0,21 USD/kWh).
Dengan tambahan biaya tenaga kerja ± USD 27,8/hari, total biaya operasional langsung menjadi USD 57,6/hari.
Maka, laba bersih harian dapat diperkirakan sebesar USD 322,9. Untuk kondisi lapangan riil yang memperhitungkan variabilitas material, downtime, dan efisiensi operasional, estimasi realistis waktu pengembalian modal (BEP) berkisar 1 – 2 tahun.
Pertimbangan Teknis Tambahan
- Distribusi Ukuran Partikel – Fly ash berukuran sangat halus membutuhkan kombinasi wet separation dan fine screening untuk efisiensi tinggi.
- Komposisi Logam –
• Magnetic: Fe, Ti, Mn, Cr → dipisahkan lewat wet magnetic separator
• Non-Magnetic: Al, Cu, Zn → dipisahkan dengan eddy current
• Fine Residuals: diproses kembali melalui wet recovery system - Kelembapan Material – Moisture content 20–25 % diatasi dengan pre-drying unit.
- Standar Keamanan – Semua produk akhir memenuhi PP No. 22/2021, Permen LHK No. 70/2016, dan SNI 03-6861.1-2002.
Indonesia & Adaptasi Lokal
PT CRE menyesuaikan konfigurasi sistem untuk berbagai sumber abu di Indonesia:
- Insinerator Kota – Fokus pada recovery logam & environmental sand.
- PLTU & Boiler Batubara – Optimasi untuk pemanfaatan FABA sebagai bahan pozzolanik.
- Boiler Biomassa & Industri – Desain modular agar dapat dipasang langsung di area plant.
- Integrasi Digital – Semua hasil pemulihan logam & pasir tercatat otomatis dalam ESG Watch dan Circular Economy Dashboard PT CRE untuk pelaporan keberlanjutan.
Keunggulan Sistem PT CRE
- Efisiensi Multi-Metal Recovery – Memulihkan Fe, Ti, Mn, Cr, Al, Cu, Zn dalam satu siklus terintegrasi.
- Zero Discharge Operation – Sistem air tertutup tanpa limbah cair.
- Desain Modular dan Adaptif – Dapat diterapkan di insinerator, PLTU, dan fasilitas RDF plant.
- Kepatuhan Regulasi Lingkungan – Mengacu penuh pada regulasi nasional.
- Nilai Ekonomi Tinggi – IRR menarik, ROI cepat, dan pengurangan volume abu ke TPA hingga 80 %.
Menuju Circular Economy dan Net Zero Emission
Melalui penerapan IBA & FABA Recycling System, PT Centra Rekayasa Enviro membuktikan bahwa abu insinerator, fly ash, dan bottom ash bukanlah akhir dari siklus limbah, melainkan awal dari rantai sumber daya baru.
Sistem ini menyatukan inovasi rekayasa, efisiensi energi, dan kelayakan ekonomi — menjadi solusi konkret untuk mempercepat transformasi Waste-to-Resource Ecosystem dan mendorong industri Indonesia menuju masa depan zero waste to landfill.
